全部学校
推荐学校
开通学校主页 全国免费电话:
400-619-8866
学校大全
-
职教学校动态
关闭
400-619-8866
工作日:8:00-21:30
周六日:8:00-21:30
登录
-
注册会员
山东省潍坊商业学校
店龄9年306天
总访问量71363、今天3、昨天17、前天17
钻石
13188857622
赞一个
我要报名
分享
主页
学校简介
招生简章
专业设置
专业展示
学校新闻
图片展示
留言本
来校路线
联系我们
在线报名
职教网
山东省潍坊商业学校
专业展示
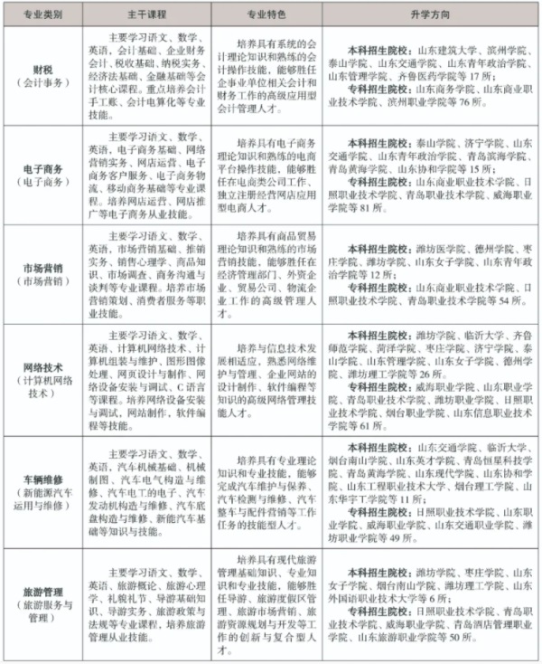
三年制中职(职教高考、升学方向)专业
三年制中职(职教高考、升学方向)专业
专业介绍
三年制中职(职教高考、升学方向)专业
说明:以上职教高考含潍坊坊华科技中等职业学校委托培养的四个专业。
最新专业
“3+4”中职与本科贯通分段培养专业
五年制高职专业
三年制中职专业(升学、就业、留学方向)
© Copyright
职教网
职教宝店铺平台
All rights reserved -
职教学校动态
回到顶部